PROPOSAL PEMBUATAN SISTEM MANAJEMEN RUMAH BERSALIN GUNDARMEDIKA MENGGUNAKAN JAVA
PENGANTAR BISNIS INFORMATIKA
Disusun oleh:
KELOMPOK 3 :
Azi Indra Gunawan NPM:
51413564
Dio Prasetyo NPM: 52413589
Helmy Zulfiqar NPM: 54413010
Muhammad Oktariadi NPM: 56413060
Nugraha Ramadhana NPM:
56413574
Puteri Sari Dewi NPM:
57413043
Yunita Rahman NPM:
59413607
Kelas: 4IA15
TEKNIK
INFORMATIKA
FAKULTAS
TEKNOLOGI INDUSTRI
UNIVERSITAS GUNADARMA
2016
KATA
PENGANTAR
Puji dan syukur penulis panjatkan
kehadirat Tuhan Yang Maha Esa yang telah memberikan rahmat dan karunia-Nya
sehingga kami
dapat menyelesaikan proposal ini tepat pada waktunya.
Adapun tujuan proposal ini dibuat ialah guna
untuk memenuhi tugas softskill mata kuliah Pengantar Bisnis Informatika oleh Bapak Komang Anom Budi Utama, SKom.
Dalam pembuatan proposal ini
kami
bermaksud untuk memperkenalkan aplikasi yang dibuat dengan judul tulisan "Sistem
Manajemen Informasi Rumah Bersalin Gundarmedika Menggunakan Java”.
Kami menyadari bahwa dalam proposal ini masih memiliki
kekurangan, untuk itu kami mengharapkan kritik dan saran yang membangun demi
menyempurnakan proposal
ini serta berharap semoga proposal ini dapat bermanfaat
bagi semua pihak.
Depok, Januari 2017
Penulis
BAB I
PENDAHULUAN
1.1
Latar Belakang
Pada era globalisasi saat
ini teknologi di bidang komputer semakin canggih. Kemudahan dalam menyimpan
informasi menjadi sangat mudah. Seiring berjalannya waktu, banyak sekali
teknologi yang berkembang pesat menjadi lebih canggih. Pekerjaan untuk
menyimpan data pun semakin lebih mudah termasuk dalam bidang kesehatan.
Sekarang ini hampir seluruh pekerjaan menggunakan komputer karena dapat
menghemat waktu, tenaga serta biaya yang dikeluarkan.
Ada banyak aplikasi yang
dibangun untuk membantu pekerjaan manusia, seperti aplikasi pengolah kata,
aplikasi pengolah angka, aplikasi pengolah data, dan sebagainya.
Aplikasi-aplikasi tersebut dibangun dengan bahasa pemrograman yang
berbeda-beda. Bahasa pemrograman mempunyai peran penting dalam pembuatan
aplikasi. Salah satu bahasa pemrograman yang banyak digunakan adalah bahasa
pemrograman Java.
Java adalah bahasa
pemrograman berorientasi objek yang mendorong pemograman yang bebas dengan
kesalahan yang bersifat strongly typed
dan memiliki run time checking. Portable, pemograman Java berjalan pada
sistem operasi apapun yang memiliki Java
Virtual Machine. Database yang saat ini sering digunakan adalah MySQL,
phpmyadmin, Oracle, SQL Server.
Sistem Managemen Rumah
Bersalin Gundarmedika merupakan ide yang didapat dari Universitas Gunadarma
jurusan kebidanan. Pada beberapa instansi kesehatan, salah satunya Rumah
Bersalin Ani Raharjo masih mendata atau menyimpan informasi pasien, dokter,
jenis penyakit, kamar serta biaya secara manual.. Pada aplikasi ini pekerja di bidang
informasi (administrator) dapat menyimpan informasi tentang pasien, dokter, jenis
penyakit, kamar serta biaya yang akan didata melalui sebuah komputer. Bagian
informasi pada waktu dahulu melakukan penyimpanan data menggunakan buku besar.
Pembuatan aplikasi sistem
manajemen informasi ini untuk mempermudah pekerjaan rumah bersalin dalam
penyimpanan data khususnya di bagian pendaftaran dan informasi. Pada aplikasi
ini terdapat pendaftaran pasien yang mudah digunakan. Aplikasi ini menggunakan
bahasa pemrograman Java dengan Java Netbenas dan MySQL sebagai databasenya.
Tulisan ilmiah ini berjudul “Sistem Manajemen Rumah Bersalin Gundarmedika
menggunakan Java”.
1.2 Batasan
Masalah
Berikut
ini adalah batasan masalah pada ‘Sistem Manajemen Rumah Bersalin Gundarmedika
menggunakan Java’ :
1. Pada
‘Sistem Manajemen Rumah Bersalin Gundarmedika’ menggunakan Java Nebeans dan MySQL.
2. Aplikasi
ini berbasis desktop sehingga hanya dapat dijalankan pada komputer.
3. Batasan
masalah yang dibahas meliputi pendataan pendaftaran pasien, pendataan layanan,
pengelolaan administrasi, dan pencetakan kuitansi pembayaran dan laporan.
1.3 Rumusan
Masalah
Berdasarkan
latar belakang yang ada, maka permasalahan dapat dirumuskan sebagai berikut :
1. Bagaimana
mempermudah pekerja dibagian administrasi dalam melakukan pendataan pasien?
2.
Bagaimana
menganalisa dan merancang suatu aplikasi sistem manajemen
informasi yang dapat
digunakan untuk mempermudah dan mempercepat pengelolaan data administrasi di Rumah
Bersalin?
3.
Apa
perbandingan aplikasi
sistem manajemen informasi
menggunakan komputer dibandingkan dengan menggunakan buku besar?
1.4 Tujuan
Adapun
tujuan dari Sistem Manajemen Rumah Bersalin
Gundarmedika ini adalah sebagai berikut :
1. Memperbaharui
sistem manajemen informasi yang bersifat manual di sebuah instansi kesehatan
menjadi sistem informasi yang berbasis komputer.
2. Mempermudah
penguna dalam melakukan pendataan pasien.
1.5 Sasaran
Aplikasi ini diberi
nama “Gundarmedika Administration Management”. Sasaran
pembuatan aplikasi sistem manajemen informasi administrasi adalah administrator
informasi pada suatu instansi kesehatan.
BAB
II
PEMAHAMAN
UMUM
2.1
Analisis Masalah
Sesuai dengan latar
belakang untuk pembuatan aplikasi ini yaitu mengikuti perkembangan teknologi
yang pesat dengan munculnya teknologi komputer dapat membantu dan memudahkan
seseorang untuk melakukan pekerjaan, salah satunya penyimpanan data khususnya
pada sistem manajemen informasi.
Pekerjaan yang menggunakan teknologi komputer dapat menghemat waktu,
tenaga serta biaya yang dikeluarkan. Penyimpanan data atau informasi yang
sebelumnya dilakukan secara manual dapat dimanfaatkan dengan menggunakan
aplikasi pada komputer seperti aplikasi pengolah kata, aplikasi pengolah angka,
aplikasi pengolah data, dan sebagainya. Oleh karena itu, kami membuat aplikasi
yang dapat mengikuti perkembangan aplikasi komputer sehingga dapat membantu
pengguna meningkatkan efektivitas penyimpanan data dan mempermudah pendataan
suatu informasi.
2.2
Solusi
Aplikasi Sistem
Manajemen Rumah Bersalin Gundarmedika menggunakan Java dibuat untuk
mempermudah pengguna (administrator) dalam pendataan suatu informasi pasien,
dokter, jenis penyakit, kamar serta biaya sakit pada suatu sistem manajemen
informasi atau administrasi pada suatu instansi kesehatan. Aplikasi sistem manajemen
informasi ini yang kami buat agar dapat membantu pengguna menghemat waktu pada
saat penyimpanan data informasi pasien.
BAB
III
PERENCANAAN & PELAKSANAAN
3.1 Biaya Proyek
NO
|
URAIAN
|
HARGA SATUAN (RP)
|
|
1
2
|
Pembuatan aplikasi
Biaya
maintenance aplikasi
|
Rp 5.000.000,-
Rp 150.000,-
/bulan
|
|
Jumlah
|
Rp 5.150.000,-
|
||
Biaya yang dibutuhkan untuk pembuatan aplikasi
Gundarmedika Administration Management beserta biaya maintenance sebesar Rp 5.150.000,-
3.2 Jadwal Proyek
Kegiatan
|
Durasi (Hari)
|
Analisis
|
5
|
Analisa Kebutuhan
|
1
|
Pengumpulan Data
|
3
|
Struktur Aplikasi
|
1
|
Desain
|
7
|
Tampilan
|
5
|
Review & Revisi
|
1
|
Penyelesaian Desain
|
1
|
Programming
|
32
|
Analisa
|
2
|
Pemrograman
|
26
|
Review & Revisi
|
3
|
Penyelesaian Desain
|
1
|
Uji
Coba
|
6
|
Uji Coba System
|
3
|
Koreksi & Revisi
|
2
|
Tes Keseluruhan
|
1
|
Peluncuran
|
1
|
TOTAL
|
51
|
3.3 Tim Pelaksana
Nama
|
Deskripsi Pekerjaan
|
Helmy
|
Programmer
|
Okta
|
Programmer
|
Nugraha
|
Penganalisa
Sistem
|
Yunita
|
Desainer
|
Putri
|
Desainer
|
Azi
|
Penguji
Coba
|
Peran
& Tanggung Jawab:
· Programmer
:
Membangun atau membuat aplikasi “Gundarmedika
Administration Management” sesuai dengan rancangan dari struktur
aplikasi yang diberikan oleh Penganalisa dan Desainer.
Penganalisa Sistem : Bekerja untuk memaksimalkan kebutuhan user/administrator dalam pembuatan aplikasi “Gundarmedika Administration Management” yang akan di buat.
Penganalisa Sistem : Bekerja untuk memaksimalkan kebutuhan user/administrator dalam pembuatan aplikasi “Gundarmedika Administration Management” yang akan di buat.
· Desainer : Mendesain aplikasi sesuai dengan
hasil analisa/survey sehingga desain aplikasi dapat sesuai kebutuhan dan mudah digunakan
untuk administrator.
· Penguji
Coba
: Berperan seperti layaknya user/administrator
yang akan menggunakan aplikasi dan memberikan review agar aplikasi dapat lebih
baik.
BAB IV
DESIGN/RANCANGAN
4.1 Pengumpulan Data
Teknik pengumpulan data dilakukan dengan cara
observasi. Data yang akurat didapatkan melalui proses observasi atau turun
langsung ke sebuah Rumah Bersalin untuk mengamati apa saja yang diperlukan
untuk melengkapi informasi pembuatan aplikasi. Data yang diambil berupa:
·
Data Primer : Jenis Pelayanan dan Obat
Penjelasan : Menyatakan
pelayanan yang tersedia dan obat yang disendiakan. Jenis Pelayanan terdapat
Persalinan, Imunisasi,cek up, dan suntik KB. Pelayanan diberikan sesuai dengan
pilihan dan keadaan pasien. Untuk persalinan pasien akan disediakan ruangan
sedangkan untuk imunisasi, cek up dan suntik KB pasien tidak disediakan fasilitas
ruang. Obat diberikan sesuai dengan kebutuhan pasien.
Sekunder : Identitas pasien dan petugas
Penjelasan : Menyatakan
identitas petugas atau dapat disebut dengan profil dokter agar mengetahui siapa
dokter yang menangani pasien . Identitas pasien berfungsi untuk mempermudah petugas
administrasi melakukan pencatatan rekam medis.
4.2 Perancangan Aplikasi /Alur system
Gambar 1. Struktur Navigasi Aplikasi
·
Admin
Aplikasi
dirancang dengan beberapa menu yang memiliki fungsi masing-masing. Terdapat
menu untuk login, penyimpanan data serta cetak data. Pada halaman login
tersebut, admin akan memasukkan username dan password. Apabila username dan
password yang dimasukkan salah maka akses akan ditolak jika berhasil akan masuk
ke menu utama. Pada halaman utama terdapat menu-menu yaitu menu data master,
menu pendaftaran, menu stok obat, menu transaksi, menu tindakan, dan menu cetak
data. Menu data master memiliki 5 sub menu untuk memasukkan data pasien,
petugas, obat, tindakan, dan user. Menu pendaftaran hanya memiliki 1 sub menu
yaitu pendaftaran pemeriksaan.
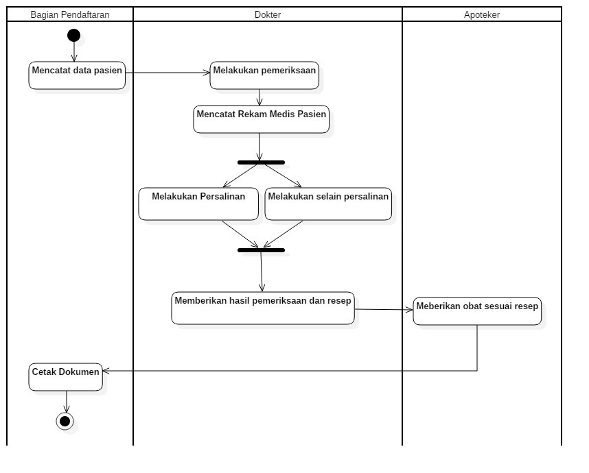
Gambar 2.
Activity Diagram
Gambar
activity diagram diatas adalah untuk memodelkan rancangan alur kerja pada
aplikasi yang akan dibuat. Pada Activity diagram pada gambar
diatas. memiliki 3 partition yaitu Bagian Pendaftaran, Dokter, dan Apoteker
dalam system ini diawali dengan admin dibagian pendaftaran login pada aplikasi
dan memasukkan data pasien yang mendaftar untuk melakukan pemeriksaan.
Pasien yang telah terdaftar akan
lanjut untuk melakukan pemeriksaan oleh Dokter. Pasien yang telah diperiksa
akan dicatat rekam medis nya oleh dokter. Pasien yang melakukan persalinan akan
mendapatkan layanan yang berbeda dengan yang selain persalinan. Setelah itu
dokter akan memberikan hasil pemeriksaan berupa resep dan kemudian pasien akan
lanjut ke bagian pengambilan obat yang akan dilayani oleh apoteker. Setelah
pasien memberikan resep dari dokter maka pasien membayar biaya pemeriksaan dan
obat. Hasil laporan dan kwitansi akan di cetak oleh admin.
4.3
Perancangan Database
Gambar 3. Relasi Table Database
Gambar
relasi tabel diatas menjelaskan tentang hubungan antar table yang terdapat pada
database yang digunakan pada aplikasi Sistem Manajemen Rumah Bersalin
Gundarmedika. Terdapat beberapa tabel yaitu tabel admin, tabel daftar, tabel
obat, tabel pasien, tabel bidan, tabel periksa, tabel tindakan, tabel resep,
dan tabel pembayaran.
Tabel ini berfungsi
sebagai akses untuk masuk ke dalam aplikasi. Hanya admin yang tahu id serta
passwor. Field id merupaka primary key nya.
Tabel bidan ini berfungsi untuk menyimpan data bidan yang bertugas pada
rumah bersalin gundarmedika. Terdapat 4 field dan field nip merupakan primary
key. Tabel daftar ini berfungsi untuk penyimpanan data pasien ke bagian
pendaftaran. Data pasien yang belum terdaftar bisa di tambah baru namun apabila
sudah ada dapat di cari melalui kolom pencarian. No_daftar merupakan field yang
menjadi primary key. Tabel obat ini berfungsi untuk memasukkan informasi obat.
Kode merupakan field yang menjadi primary key. Tabel pasien berfungsi untuk
penyimpanan data pasien. Data pasien yang belum terdaftar bisa di tambah baru
namun apabila sudah ada dapat di cari melalui kolom pencarian. No_rm merupakan field yang menjadi primary
key. Tabel pembayaran berfungsi untuk
menyimpan data pembayaran. No_trans merupakan field yang menjadi primary key.
Tabel periksa berfungsi untuk menyimpan data hasil pemeriksaan pasien. No_per
merupakan field yang menjadi primary key. Tabel resep berfungsi untuk menyimpan
data resep obat dari form tindakan pereriksaan. No_resep merupakan field yang
menjadi primary key. Tabel tindakan berfungsi untuk menyimpan data tindakan
yang dilakukan doter terhadap pasien. Kd_tin merupakan field yang menjadi
primary key.
4.4 Perancangan Userinterface (Mockup)
Gambar
4. Tampilan Form Login
dan Form Pesan Teks
Gambar 5. Tampilan Menu Utama
Gambar
6. Tampilan Form Data Pasien dan Form Data Petugas
Gambar
7. Tampilan Form Data Obat dan Form Data Tindakan
Gambar
8. Tampilan Form Admin dan Form Pendaftaran
Gambar
9. Tampilan Form Stok Obat dan Form Tindakan Pemeriksaan
Gambar
10. Tampilan Form Cetak Pembayaran dan Form Cetak Tindakan Pemeriksaan
Gambar 11. Tampilan Laporan
Pembayaran dan Laporan Pemeriksaan





Tidak ada komentar:
Posting Komentar